在离岸基金监管日益趋严的背景下,新加坡成为离岸基金上岸的又一热门选择。新加坡也正在采取积极的姿态以回应这一趋势,不断创新并推行各类法律框架和税收优惠,相信在不久的将来将吸引更多海外基金管理人和基金在新加坡落地。
本次我们从新加坡基金管理人和基金监管角度,了解新加坡私募基金相关监管政策的要点和优势。
一、新加坡基金管理人的监管



(二) 私募基金管理人的主要持牌/注册条件
无论是A/I LFMCs、VCFMs或注册基金管理人,需持续满足一系列的条件方才可以取得该等基金管理人资格并维持该等资格。实践中最受管理人关注的条件主要包括关于基准资本、资产管理规模、投资限制、注册及办公地点、雇员、信息披露等要求。
基准资本(Base Capital)
部分新加坡基金管理人需满足最低基准资本门槛,鉴于此,MAS建议该等基金管理人留出一定的额外缓冲资本,以保证其基准资本始终多于门槛要求。对于A/I LFMCs与注册基金管理人,该最低门槛均为25万元新币;而VCFMs则可豁免该最低门槛要求。
资产管理规模
如前文所述,注册基金管理人存在资产管理规模限制,即不得超过2.5亿元新币;对其他类型的私募基金管理人则没有此限制。
投资限制
根据MAS于2022年3月1日更新的《基金管理人发牌、注册与运营指导》(Guidelines on Licensing, Registration and Conduct of Business for Fund Management Companies),风险投资类基金需满足的主要投资限制包括:至少80%的认缴资本直接投资于成立未满十年的未上市创业企业;可以将不超过20%的认缴资本投资于其他不满足前述要求的未上市创业企业,比如成立超过十年的未上市创业企业,和/或在二级市场从其他投资者手中购买股份以进行投资。对其他类别私募基金管理人则不存在对于投资方向的限制。
注册及办公地点
无论是持牌基金管理人或注册基金管理人,该管理人均需为新加坡注册公司且在新加坡拥有永久实际办公室(a permanent physical office)。
雇员
为保护投资人,SFA对于基金管理人雇员有着较高的专业资质要求,同时为促进、保护新加坡居民(新加坡常住居民、新加坡永久居民及持有工作签证且在新加坡有常住地址的人士,“新加坡居民”)就业,新加坡政府对于金融服务行业公司中本地雇员所占比例或人数配额有着一定的硬性要求。具体要求如下表:

信息披露
A/I LFMCs需向MAS提交未经审计的季度报告和经审计的年度报告;注册基金管理人需向MAS提交经审计的年度报告、年度合规声明(Annual Declaration),并在规定时限内提交注册信息变更通知书(Notification of Change of Particulars);VCFMs无财务报告的硬性披露要求,但需要向MAS提交年度合规声明以及注册信息变更通知书。
二、私募基金募集监管
(一) 发售授权/认可及豁免



(二) 私募基金合格投资人
如上文所述,持牌基金管理人中的A/I LFMCs、VCFMs以及注册基金管理人均仅可向合格投资人(Qualified Investor)发售基金份额。根据新加坡《证券与期货(发牌与经营活动)规定》(Securities and Futures (Licensing and Conduct of Business) Regulations),新加坡基金的合格投资人具体包括下表所示几类人群或实体:

三、常见私募基金载体组织形式

(一) 可变资本公司(VCC)
1、VCC的设立要求与基本架构
与其他组织形式相比,VCC的设立门槛相对较低。根据《可变资本公司法案》,VCC的基本设立要求包括:
至少拥有1名股东;
必须任命1名受MAS监管的新加坡持牌基金管理人或注册基金管理人,除非符合豁免条件;
至少1名新加坡居民董事,至少1名董事为基金管理人的合格代表(qualified representative)或董事(可与前述董事为同一人);
拥有新加坡境内的注册地址;
成立之日起6个月内需委任1名新加坡公司秘书。
VCC可分为单一架构(Stand-alone VCC)和伞形架构(Umbrella VCC)两种,在伞形架构下,存在两个或两个以上的子基金(Sub-fund),各个子基金的资产与债务相互独立,基础结构可见下图:


2、VCC的主要特征
VCC的主要特征有如下几个方面:

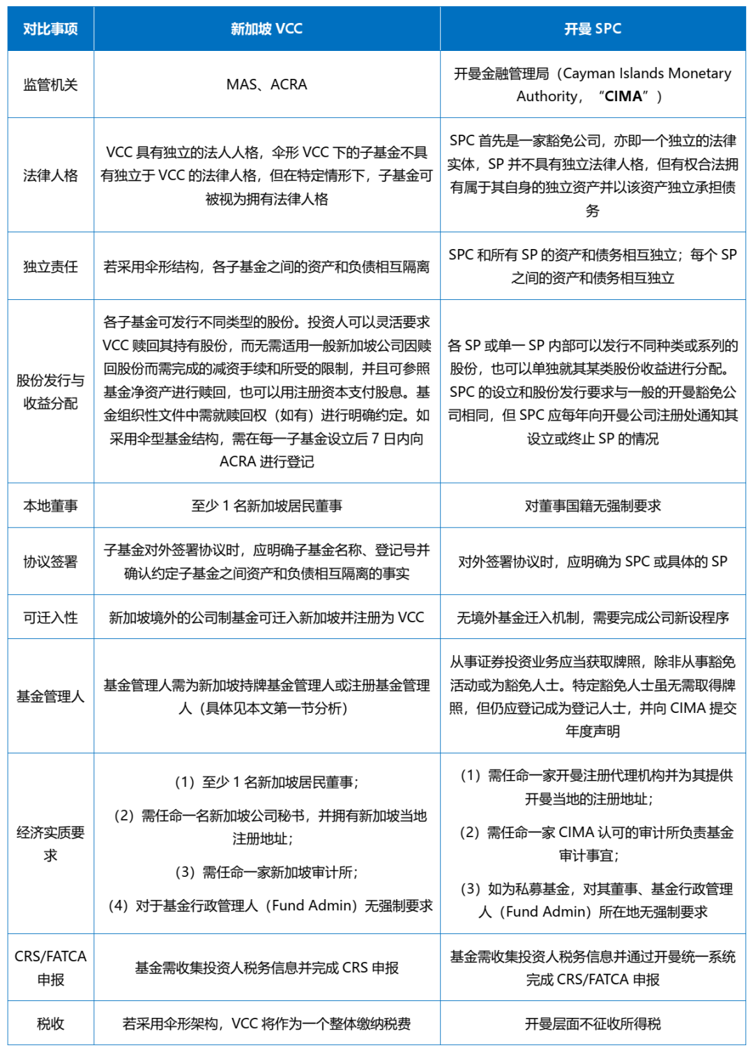
3、新加坡VCC与开曼SPC对比
新加坡VCC以其创新性的伞形架构获得了市场的诸多青睐。外部投资人在法律层面属于开曼SPC或新加坡VCC的股东,但是投资人认购的基金份额分属于开曼SPC下的隔离投资组合或VCC下的子基金,这样的结构为管理人提供了极大的便利。我们在以下表格中对开曼SPC与新加坡VCC的核心特征进行对比:

(二) 有限合伙基金

引入Fund LP定义,并规定《有限合伙法案》中的部分条款仅适用于Fund LP,符合条件的现存的有限合伙可申请成为Fund LP;
在有限合伙人权益转让方面,基金有限合伙人将获得更多的确定性和灵活性,在获得普通合伙人同意的情况下,有限合伙人转让其权益仅会导致该有限合伙人的更换,而不导致合伙企业的解散;
《有限合伙法案》中第28条和第30条竞争业务限制的条款不适用于Fund LP中的有限合伙人;
Fund LP中的有限合伙人对其他合伙人或该Fund LP不负有信义义务(fiduciary duties);
为Fund LP引入迁册机制,使外国有限合伙可以像公司和可变资本公司一样迁册至新加坡。
修订《有限合伙法案》的公众咨询程序已于2021年11月结束,截至目前,新加坡尚未推出进一步的修订稿或草案,我们对此将持续关注。
四、税收优惠制度
(一)基金管理人税收优惠

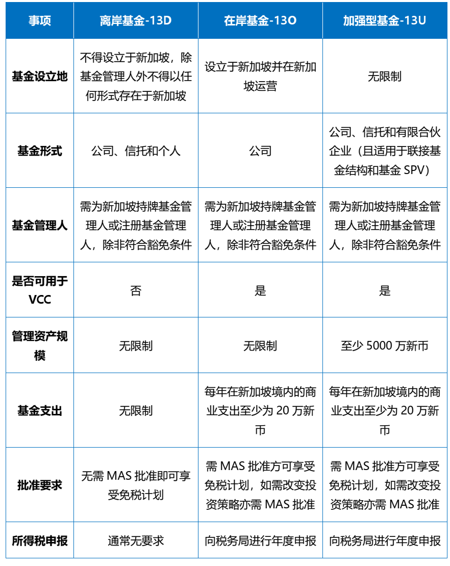
(二)基金免税计划

